
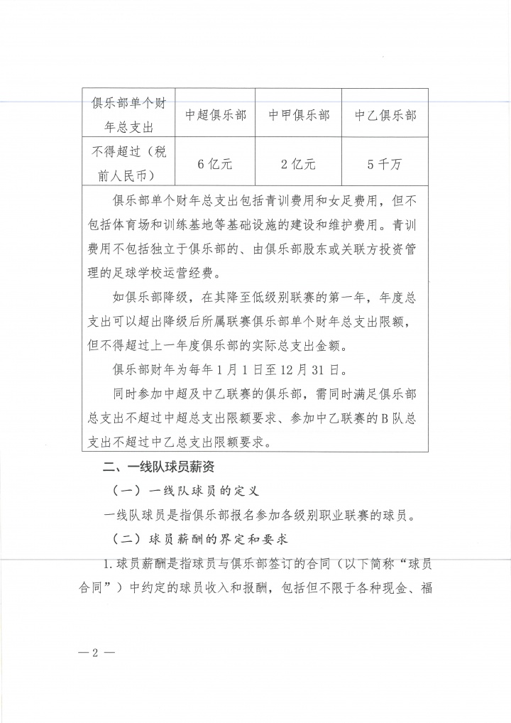
12月03日讯 中国足球作事联赛相聚会发布对于印发中国足球作事联赛俱乐部财务商定见识的奉告,其中步骤了新赛季中超球员的年薪名额。
奉告步骤
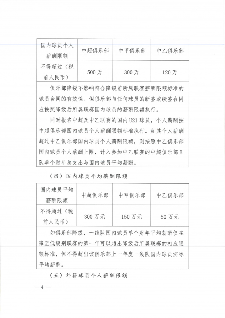
国内球员年薪名额分辩为500万(中超)、300万(中甲)和120万(中乙)
国内球员平均薪酬分辩为300万(中超)、150万(中甲)和50万(中乙)
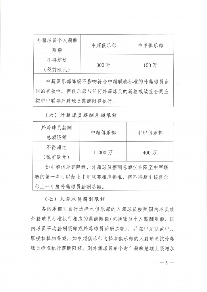
外籍球员年薪名额分辩为300万税前欧元(中超)和150万税前欧元(中甲)
外籍球员薪酬总名额分辩为1000万税前欧元(中超)和400万税前欧元(中甲)
联系入籍球员的薪酬名额步骤为:各俱乐部可自行聘任本俱乐部的入籍球员按照国内球员或外籍球员措施引申相应的薪酬名额(包括球员个东谈主薪酬名额、国内球员平均薪酬名额或外籍球员薪酬总数),并在中足联或中足联授权机构备案,如中超俱乐部聘任本俱乐部的入籍球员按外籍球员措施引申薪酬名额,则外籍球员单个财年薪酬总数上限加多200万欧元,同期除入籍球员外的外籍球员薪酬总数不得超越(税前欧元)1,000万;中甲俱乐部聘任本俱乐部的入籍球员按外籍球员措施引申薪酬名额,则外籍球员单个财年薪酬总数上限加多80万欧元,同期除入籍球员外的外籍球员薪酬总数不得超越(税前欧元)400万。




